-
实测OpenClaw中文版Molili自定义大模型:这才是真AI智能体
玩了上百款 AI 智能体,我发现绝大多数都逃不开 “只会说不会做” 的通病 —— 给你写方案头头是道,真要让它动手在电脑上干点活,直接就哑火了。 直到最近我实测了刚更新的Ope...
2026-03-05 16:43:06 -
Molili更新自定义添加大模型,灵活适配多元使用场景
在人工智能技术加速渗透各行各业的背景下,用户对AI工具的灵活性与适配性提出了更高要求。Molili平台最新发布的1.0.4版本以“自定义接入大模型”为核心突破,通过开放技术生态与简...
2026-03-05 16:02:40 -
OpenClaw中文版Molili杀疯了!自定义大模型上线,自由度直接拉满
3 月 5 日,OpenClaw中文版Molili官方宣布,正式上线自定义接入大模型功能。凭借极致的使用自由度、全链路本土化适配与零门槛操作体验,该产品为个人及企业用户提供了全新的 AI 自动...
2026-03-05 13:25:11 -
openclaw的skills怎么写?如何用安装OpenClaw skills
OpenClaw作为一款开源AI智能体,其核心扩展能力通过“Skills”(技能)实现。每个Skill本质是“能力描述+执行逻辑”的组合包,用户可通过编写SKILL.md文件或结合代码实现复杂功能。以下...
2026-03-04 19:30:28 -
openclaw本地部署,openclaw平替windows安装
1.OpenClaw本地部署教程 1)环境准备 系统要求:Windows 10/11(64位),内存≥8GB(使用本地大模型需16GB),存储空间≥20GB。 依赖安装: Node.js:从官网下载≥22.x版本的MSI安装包,安装时勾...
2026-03-04 16:30:02 -
OpenClaw是什么?OpenClaw能干什么?中文版Molili全解析
有没有过这种经历:下班刚到家,老板一个消息让你发公司电脑里的文件;出门在外,急需电脑里的资料,却对着手机远程桌面的小屏幕无从下手;每天被填表单、整理文档、复制粘贴的...
2026-03-04 15:28:38 -
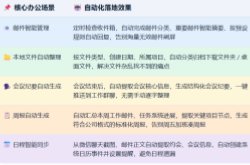
OpenClaw中文版Molili办公自动化Skill技能配置全教程:零代码搞定!
据职场效率调研显示,超 80% 的知识工作者,每天要花费 2-3 小时在重复性办公事务上:筛选海量邮件、整理杂乱的下载文件、逐字整理会议纪要、每周绞尽脑汁编写周报。这些单项操作...
2026-03-04 15:13:44 -
Openclaw中文版Molili Skill技能实战:定时获取热点资讯教程
在深度使用 Openclaw中文版Molili 的过程中,我发现其内置的定时任务(Cron)功能是提升效率的杀手锏。通过简单的配置,它可以变身为一位全天候待命的“AI 秘书”,每天准时为你抓取、整...
2026-03-04 11:18:54 -
OpenClaw中文版Molili头条号自动化发布全流程(小白也能会的Skill技能)
本文详细拆解OpenClaw中文版Molil中toutiao-publisher技能的安装配置流程,教你快速实现头条号从文章创作、格式转换到自动发布的全链路自动化,附具体操作步骤、使用案例及实战优化技巧...
2026-03-03 17:53:22 -
国产OpenClaw Molili接入Nano Banana2教程拆解,微信钉钉都可实现
OpenClaw登顶GitHub的消息一出,我立马用中文版Molili接入了Nano Banana2,实现一个平台调用多个AI Agent。现在只需简单一句话,就能在聊天窗口轻松生成4K高质量图片,体验非常流畅。 以下是...
2026-03-03 17:33:35
排行榜- 腾讯先锋云游戏发布全新
- 重量不足1kg!当贝Smart2智能
- 当贝X7 Ultra投影仪实测:家
- 当贝X7 Max投影仪深度评测
- 当贝网络四周年:愿一路
- 三色激光画质惊人!当贝
- 势如破竹!当贝入选2020杭
- 家用投影幕布怎么选?抗
- 守望梦想:当贝三周年,
- 中国移动与当贝达成战略
网站导航










编辑推荐