一、预约时间与兑换安排
预约时间
纪念币:2026年1月13日22:00至1月14日24:00

纪念钞:2026年1月13日22:30至1月14日24:00

预约期内,每人仅限预约纪念币和纪念钞各一次,单次预约限额均为20枚/张。
预约核实期
2026年1月17日至1月19日,未通过核查的公众需持有效身份证件原件前往预约网点办理撤销违约记录或保留兑换资格。
兑换期
2026年1月20日至1月26日,公众需持预约登记的身份证原件前往指定网点完成兑换。若未按时兑换,将影响下一次纪念币预约资格。
二、发行价格与数量
纪念币:面额10元/枚,发行总量1亿枚(含留存历史货币档案1万枚)。
纪念钞:面额20元/张,发行总量1亿张(含留存历史货币档案2万张)。
目前市场流通中,纪念钞“期货价”约35元/张,较面值涨幅显著,但业内提醒加价购买风险较高,建议通过官方渠道预约。
三、2026年纪念币的预约渠道有哪些?预约渠道与操作指南
本次预约由11家银行共同承办,覆盖全国各地区。公众可通过以下渠道预约:

1. 线上渠道
官方网站:登录银行官网(如工商银行、农业银行等),进入“纪念币预约”专区操作。
手机银行APP:下载银行APP(如中国银行、建设银行等),首页搜索“纪念币预约”入口。
微信公众号:关注银行官方公众号(如“中国工商银行”“中国农业银行微银行”),通过菜单栏“纪念币预约”功能操作。
微信小程序:部分银行提供专属小程序(如“工行服务”),支持快捷预约。
2. 线下渠道
仅限预约核实期和兑换期使用,需持身份证原件前往预约网点办理业务。
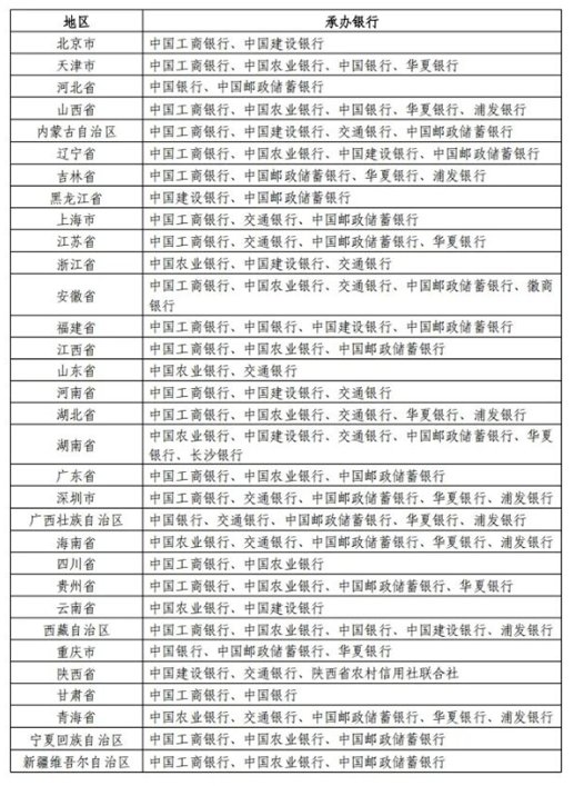
3. 地区承办银行示例
广东省(深圳除外):工商银行、农业银行、邮储银行
上海市:工商银行、交通银行、邮储银行
贵州省:农业银行、工商银行、邮储银行、华夏银行
湖北省:工商银行、农业银行、交通银行、华夏银行、浦发银行
具体网点信息可通过银行官网或APP查询,部分银行提供额度实时更新功能。
四、注意事项
身份证要求:预约、兑换、核实均需第二代居民身份证原件,代办需提供双方身份证原件且代办人数不超过5人。
重复预约限制:同一身份证在两家及以上银行预约将无法通过核查。
特殊情况处理:未成年人或身份证遗失者可使用户口簿、临时身份证办理。
公众可通过银行客服热线(如工商银行95588、农业银行95599)或当地人民银行分支机构咨询具体问题。
网站导航

相关文章
精彩导读
热门资讯